Visualizations in publications
Cell
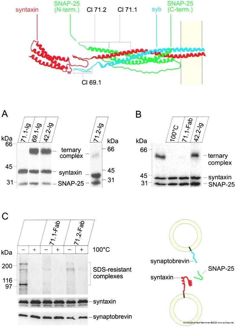
Inhibition of SNARE Complex Assembly Differentially Affects Kinetic Components of Exocytosis
1999
Nature Neuroscience
A large-scale nanoscopy and biochemistry analysis of postsynaptic dendritic spines
2021
Journal of Chemical Information and Modeling
Assembly of Biomolecular Gigastructures and Visualization with the Vulkan Graphics API
2021
Heliyon
Supersaturated proteins are enriched at synapses and underlie cell and tissue vulnerability in Alzheimer's disease
2019
Scientific Reports
The codon sequences predict protein lifetimes and other parameters of the protein life cycle in the mouse brain
2018
Nature Communications
Precisely measured protein lifetimes in the mouse brain reveal differences across tissues and subcellular fractions
2018
eLife
Clathrin coat controls synaptic vesicle acidification by blocking vacuolar ATPase activity
2018
Science
Composition of isolated synaptic boutons reveals the amounts of vesicle trafficking proteins
2014
Biophysical Journal
The Highly Processive Kinesin-8, Kip3, Switches Microtubule Protofilaments with a Bias toward the Left
2012
Progress in Lipid Research
Interplay between lipids and the proteinaceous membrane fusion machinery
2008
Molecular Biology and Evolution
Evolutionary Insights into Premetazoan Functions of the Neuronal Protein Homer
2014